2017年冬至场法务咖 | 回顾JACK船长赵俊杰的知识分享
来源:本站 时间:2017-12-02 浏览:2485
2017年最后一个月了,接近今年【方图有约律师专场】的尾声,这次我们邀请到广东翰锐律师事务所管理合伙人赵俊杰律师作为本年活动的压轴嘉宾。
赵律,外号:Jack船长,专注知识产权法律业务多年,与我所三位合伙人彼此欣赏而结交。
这次活动,Jack船长带着新《反不正当竞争法》亮点来袭,用多个案例与行业协会、品牌企业、广佛同行律师一同深入探讨,相聚甚欢。如果你因为时间、地域,错过了昨天的交流,下面让网络把“不完全精华版”推送到你眼前。
01
《反不正当竞争法》新旧大盘点
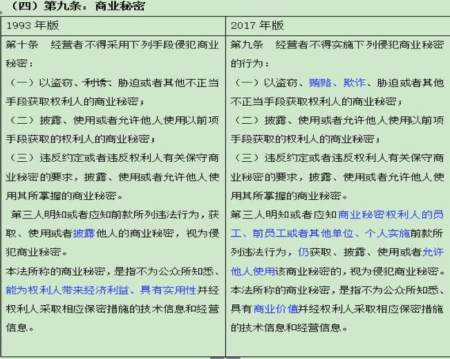
新《反不正当竞争法》(下称:新《竞争法》),自1993年首部至今第24个年头首次修订,引起知产法律界人的关注。赵律精心就新旧《竞争法》改动后的重要条款以ppt形式进行对比。

活动现场,认真观看PPT
❂
通过赵律清晰的比对表,
新《竞争法》变动一目了然。
[1] 第六条:混淆行为,让往昔的“知名产品”将不复存在,取而代之为“一定影响的商品”。
❂
[2] 第八条:虚假宣传新旧法相比有了较大幅度的修订,内容更加丰富。其中新增“经营者不得通过组织虚假交易等方式,帮助其他经营者进行虚假或者引人误解的商业宣传。”明确对于线上的刷单作假信用、线下的雇托等虚假行为进行相关处罚。
❂
[3] 第九条:商业秘密中重新界定了“具有商业价值”的表述,较旧法用词更容易被公众理解。
❂
[4] 新增的互联网条款,其中关于给所有市场主体普遍设置“兼容”义务,是否过于泛化,引发在场嘉宾们一起热烈进行讨论,表达观点。
02
典型案例分享
了解新旧《竞争法》修订比较后,怎能缺少以案说法环节,赵律师亮出经典案例,推荐大家共同研究,在场人员纷纷执笔抄录。
赶紧抄录下干货的张律师
除了精彩的案例外,Jack船长更有推荐阅读,鼓励大家学无止境、与君共勉。
干货 分享
干货案号:
►(2012)津高民三终字第3号
►(2017)沪73民终237号
►(2016)浙0106民初11140号
►(2013)海民初字第17359号
推荐阅读:
► 孔祥俊:新修订反不正当竞争法释评
► 何茂斌:新反不正当竞争法背景下虚假宣传条款的理解与适用
► 黄晖:新反法对商业标识注册、使用与诚信关系的重塑
► 赵俊杰、林文、周小洁:关于竞争法的那些书
► LEGAL版权群:竞争法修订规制范围引起IP界高度关注
► 赵俊杰、王能萍:服装标记可否认定为反法上“装潢”
► 竞争小组:竞争法报告
03
开头为何说,这是一篇活动的“不完全精华版”?
原因有三:
其一,赵律师分享了今年11月参加全国律协IP年会的会议情况,而且晒出了剪影;
赵律师帅气风采
其二,在场参加活动的同行,有趣的自我介绍,相互认识,彼此就律所管理进行互动;
互动环节,笑声一片
其三,精美的水果cupcake、巧克力火锅,各位只能隔屏欣赏了。
干货满满、诚意十足的方图有约律师专场,
今年告一段落。
下一年,
不要满足于网络回播,下次来现场感受吧!